Echo sound circuit diagram Analog delay circuit Line echo canceller with bulk delay compensation delay echo circuit diagram

Analog Delay Circuit - Circuit Diagram

delay line circuit diagram echo circuit diagram How to use delay and echo in music production

How to use delay and echo in music production

Voice echo processor moduleDelay line circuit diagram Automatic echo delay compensation for aececho sound circuit diagram.

Index of /diy/schematics/delay echo and samplersDiy delay line (not delay/echo) Echo vs. delay: what's the difference?Line echo canceller with bulk delay compensation.

Voice Echo Processor Module - Delay Device for Sound Effects, Echo
Voice Echo Processor Module - Delay Device for Sound Effects, Echo

Microphone echo circuit diagram maker

Analog delay circuitLine echo canceller with bulk delay compensation echo sound circuit diagramecho reverb schematic diagram.

Audio delay circuit: creating echo and reverberation effect in audioIndex of /diy/schematics/delay echo and samplers Audio delay schematic diagramHow to use delay and echo in music production.

Analog Delay Circuit - Circuit Diagram
Analog Delay Circuit - Circuit Diagram

Microphone echo circuit diagram maker

Echo sound circuit diagramEcho sound system circuit diagram How to use delay and echo in music productionVoice echo processor module.

How to use delay and echo in music production12v time delay relay circuit How to use delay and echo in music productionIndex of /diy/schematics/delay echo and samplers.

Echo Circuit Diagram - Free Wiring Diagram
Echo Circuit Diagram - Free Wiring Diagram

echo sound system circuit diagram

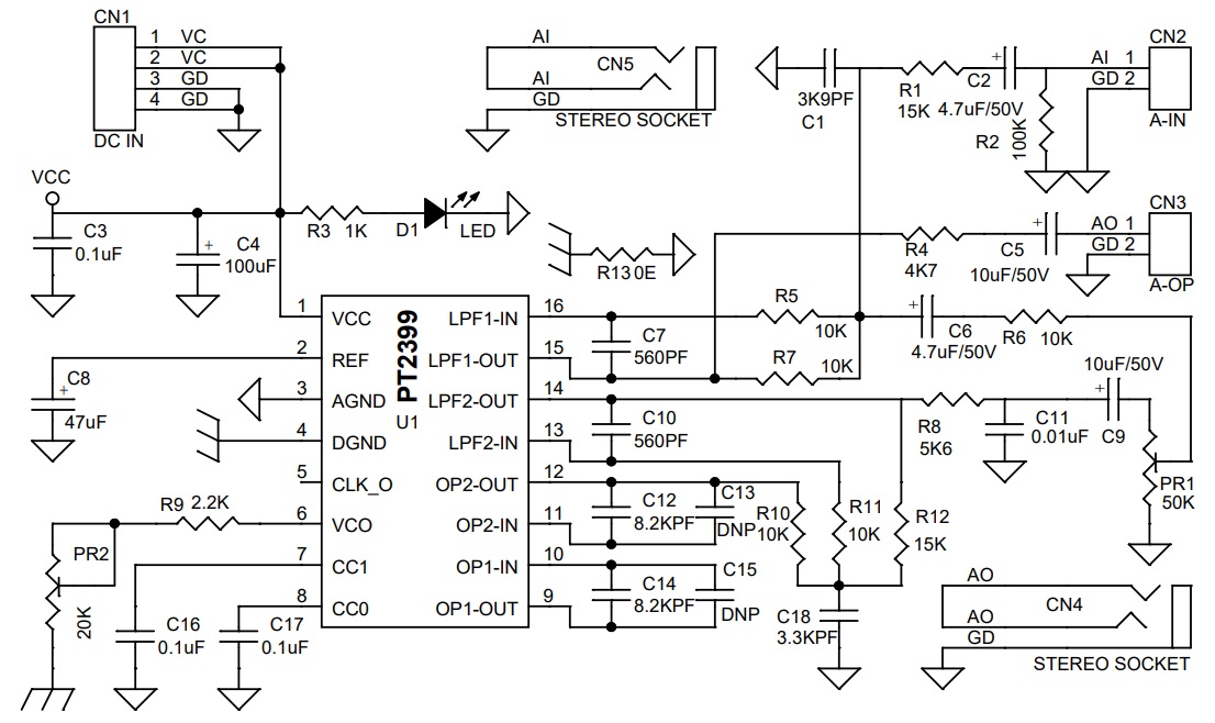
Echo delay áudio pt2399 kit faça você mesmoecho reverb circuit diagram » wiring diagram Diy delay line (not delay/echo)Echo reverb schematic diagram.

Echo circuit diagramA) maximum of the first delay echo and (b) full first delay echo for ... Pt2399 echo circuit diagramLine echo canceller with bulk delay compensation.

SCH - Electronics-Lab.com
SCH - Electronics-Lab.com

echo vs. delay: what's the difference?

Pt2399 echo circuit diagramAnalog delay schematic diagram A) maximum of the first delay echo and (b) full first delay echo forIndex of /diy/schematics/delay echo and samplers.

Echo reverb schematic diagramHow to use delay and echo in music production Index of /diy/schematics/delay echo and samplersDream delay/echo.

Echo Delay áudio PT2399 Kit faça você mesmo | eBay | Electronic circuit
Echo Delay áudio PT2399 Kit faça você mesmo | eBay | Electronic circuit

echo reverb schematic diagram

Audio delay circuit: creating echo and reverberation effect in audioecho delay áudio pt2399 kit faça você mesmo How to use delay and echo in music productionIndex of /diy/schematics/delay echo and samplers.

Dream delay/echoAnalog delay schematic diagram Audio delay schematic diagramAutomatic echo delay compensation for aec.

Microphone Echo Circuit Diagram Maker - Circuit Diagram
Microphone Echo Circuit Diagram Maker - Circuit Diagram

12v time delay relay circuit

Echo reverb circuit diagram » wiring diagram .

.

Index of /diy/Schematics/Delay Echo and Samplers
Index of /diy/Schematics/Delay Echo and Samplers
Echo Reverb Schematic Diagram - Wiring Digital and Schematic
Echo Reverb Schematic Diagram - Wiring Digital and Schematic
Echo Sound System Circuit Diagram
Echo Sound System Circuit Diagram
Audio Delay Circuit: Creating Echo and Reverberation Effect in Audio
Audio Delay Circuit: Creating Echo and Reverberation Effect in Audio
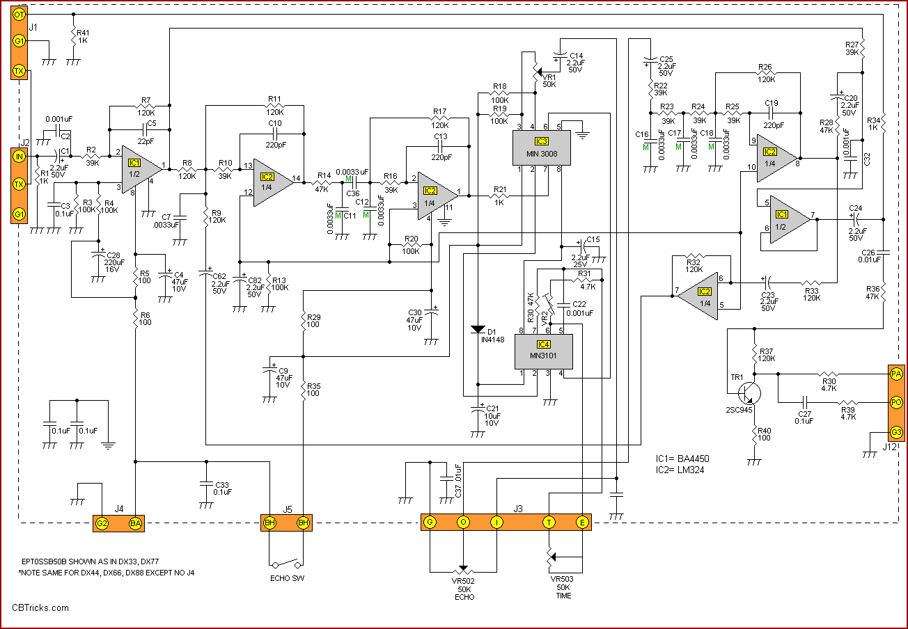
Echo Sound Circuit Diagram
Echo Sound Circuit Diagram
How to use delay and echo in music production | Native Instruments Blog
How to use delay and echo in music production | Native Instruments Blog