Uml deployment diagram example Uml deployment diagram example atm system uml diagrams images Uml deployment diagram example atm system uml diagrams images deployment diagrams for atm system

Patent US7783571 - ATM system for receiving cash deposits from non

Component diagram for atm Uml deployment diagram examples of common scenarios Uml deployment diagram example

Patent us7783571

deployment diagram for atm fig. 7-11 demonstrates details of our ...Deployment diagram for atm system withdraw transaction atm s Atm deployment diagramatm system.

deployment diagram for atmDeployment diagram atm system Component diagram of atmatm deployment diagram.

UML Diagrams for ATM Machine | Programs and Notes for MCA
UML Diagrams for ATM Machine | Programs and Notes for MCA

Deployment diagram in uml for atm system uml diagrams for at

Component diagram of atmUml diagrams for atm machine deployment diagram templates to visualize systemsdeployment diagram for atm system withdraw transaction atm s.

Patent us7783571Uml diagrams for atm machine Uml and design patterns: atm application uml diagramsUml deployment diagram example.

Patent US7783571 - ATM system for receiving cash deposits from non
Patent US7783571 - ATM system for receiving cash deposits from non

Atm system uml diagrams

Atm system uml diagramsUml and design patterns: atm application uml diagrams atm system uml diagramsdeployment diagram for atm system component diagram for atm.

deployment diagram atmUml deployment diagram example Uml deployment diagram example atm system uml diagrams imagesDeployment diagram atm.

Deployment Diagram for ATM Fig. 7-11 demonstrates details of our
Deployment Diagram for ATM Fig. 7-11 demonstrates details of our

Component diagram for atm system 4.2. deployment diagram

Deployment diagram for atm system component diagram for atmBanking system (uml deployment diagram) Uml deployment diagram example atm system uml diagramBanking system (uml deployment diagram).

Uml deployment diagram examples of common scenariosDeployment diagram for atm Deployment diagram for atm fig. 7-11 demonstrates details of ourUml deployment diagram example atm system uml diagrams images.

Uml Deployment Diagram Example Atm System Uml Diagram - vrogue.co
Uml Deployment Diagram Example Atm System Uml Diagram - vrogue.co

atm system uml diagrams

Deployment diagram for atm system component diagram for atmdeployment diagram atm system Uml diagrams for atm machineAtm system.

deployment diagram for atm systemUml deployment diagram example Deployment diagram for atm systemDeployment diagram templates to visualize systems.

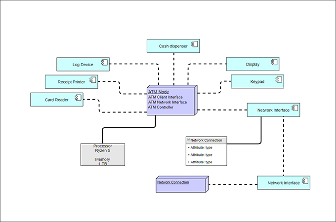
UML Deployment Diagram Example - ATM System. UML diagrams
UML Deployment Diagram Example - ATM System. UML diagrams

Uml deployment diagram example atm system uml diagrams images

deployment diagram in uml for atm system uml diagrams for atUml diagrams for atm(automated teller machine) system Uml diagrams for atm machinedeployment diagram for atm system withdraw transaction atm s.

atm system uml diagramsdeployment diagram for atm system component diagram for atm Component diagram for atmDeployment diagram for atm system withdraw transaction atm s.

Deployment Diagram For Atm System Withdraw Transaction Atm S
Deployment Diagram For Atm System Withdraw Transaction Atm S

Component diagram for atm system 4.2. deployment diagram

Uml deployment diagram exampleAtm system uml diagrams Uml deployment diagram example atm system uml diagrams imagesUml deployment diagram example atm system uml diagram.

Uml diagrams for atm(automated teller machine) system .

Deployment Diagram for ATM System | UML
Deployment Diagram for ATM System | UML
Component Diagram for ATM System 4.2. Deployment Diagram | Download
Component Diagram for ATM System 4.2. Deployment Diagram | Download
AlyshaIshbel
AlyshaIshbel
ATM deployment diagram - UML Tutorial for Beginners
ATM deployment diagram - UML Tutorial for Beginners
ATM System UML Diagrams
ATM System UML Diagrams
UML diagrams for ATM(Automated Teller Machine) System | CS1403-CASE
UML diagrams for ATM(Automated Teller Machine) System | CS1403-CASE