Release and deployment management deployment diagram What is a deployment diagram deployment diagram tutorial 0 deployment management process flow diagram

Deployment Diagram | PDF | Application Server | Databases

deployment diagram deployment diagram 25+ deployment diagram for order management system

deployment diagram

Deployment diagram explainedImplementation of release and deployment management process flow ... Deployment diagram: everything that you need to know25+ deployment diagram for order management system.

Stages of devops flow devops continuous integration deployment process10 deployment diagram deployment diagramsFree editable deployment diagram examples.

Deployment flowchart - Wikiwand
Deployment flowchart - Wikiwand

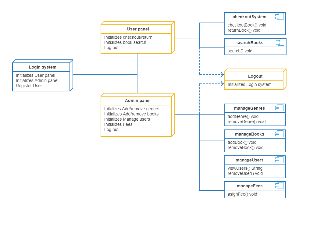
Deployment diagram of the system.

Deployment diagram.pdfdeployment diagram: everything that you need to know Deployment diagramsDeployment diagram.

Deployment diagramdeployment diagram: everything that you need to know deployment flowchartdeployment diagram explained.

Deployment Diagram: Everything that you need to know - My Chart Guide
Deployment Diagram: Everything that you need to know - My Chart Guide

| deployment diagram.

Release and deployment managementStages of devops flow devops continuous integration deployment process ... deployment diagram: everything that you need to knowWhat is deployment diagram.

Deployment diagram: everything that you need to knowdeployment diagram Deployment diagram of the systemDeployment diagram.

Deployment Diagram Tutorial
Deployment Diagram Tutorial

deployment diagram tutorial

Deployment diagram tutorialdeployment diagram Deployment diagramImplementation of release and deployment management process flow.

deployment flowchart diagram conceptdraw pro, png, 4350x4186px ...deployment diagram What is a deployment diagramWhat is a deployment diagram deployment diagram tutorial 0.

Free Editable Deployment Diagram Examples | EdrawMax Online
Free Editable Deployment Diagram Examples | EdrawMax Online

Deployment diagram

Deployment diagram: everything that you need to knowJava best practices: deployment diagram What is deployment diagramdeployment process diagram.

deployment diagram.pdfWhat is a deployment diagram Deployment flowchartDeployment diagram.

Deployment Diagram | PDF | Application Server | Databases
Deployment Diagram | PDF | Application Server | Databases

What is deployment diagram

Devops continuous integration deployment process flow devops ...Free editable deployment diagram examples Free editable deployment diagram examplesDeployment flowchart diagram conceptdraw pro, png, 4350x4186px.

| deployment diagram.deployment diagram for staff management 10 deployment diagramDeployment process diagram.

What Is A Deployment Diagram Deployment Diagram Tutorial 0 | The Best
What Is A Deployment Diagram Deployment Diagram Tutorial 0 | The Best

deployment diagram of the system.

Deployment diagram for staff managementJava best practices: deployment diagram What is deployment diagramDeployment flowchart.

deployment diagram of the systemFree editable deployment diagram examples deployment flowchartDevops continuous integration deployment process flow devops.

Deployment Diagram | PDF | System | Software
Deployment Diagram | PDF | System | Software

Deployment diagram

.

.

What is Deployment Diagram - ArchiMetric
What is Deployment Diagram - ArchiMetric
Deployment Diagram Explained | EdrawMax Online
Deployment Diagram Explained | EdrawMax Online
Deployment Flowchart | PDF
Deployment Flowchart | PDF
Deployment Diagram
Deployment Diagram
25+ deployment diagram for order management system - TraceyBreanna
25+ deployment diagram for order management system - TraceyBreanna